航运交易公报 陈海萍 “白名单”的意义在于声明入围企业是国家承认的“优企”,没有劣迹,没有偷税漏税、交不了船等行为
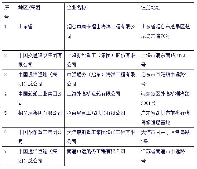
让业界翘首以望的海工企业“白名单”终于面世。据工业和信息化部消息,按照《海洋工程装备(平台类)行业规范条件》,根据企业申报,经省级船舶工业行业主管部门和中央企业集团(公司)初审,中国国际工程咨询公司和中国船级社组织专家评审和现场核查,符合《海洋工程装备(平台类)行业规范条件》(第一批)的企业共8家,具体为:烟台中集来福士海洋工程有限公司、中国交通建设集团有限公司、上海振华重工(集团)股份有限公司、中国远洋运输(集团)总公司、中远船务(启东)海洋工程有限公司、中国船舶工业集团公司、上海外高桥造船有限公司、招商局集团有限公司、招商局重工(深圳)有限公司、中国船舶重工集团公司、大连船舶重工集团海洋工程有限公司、中国远洋运输(集团)总公司和南通中远船务工程有限公司(见表)。公示期为11月6—30日,如果不出意外,以上企业将正式入围首批海工企业“白名单”。
意义被打折扣
据海工业资深人士向《航运交易公报》记者总结道,以上8家海工企业均为实力较强、知名度和影响力较大的企业,同时其也质疑广东粤新海洋工程装备股份有限公司和江苏扬子江集团公司为什么没有入列。该业内人士表示,“白名单”的意义在于声明入围企业是国家承认的“优企”,没有劣迹,没有偷税漏税、交不了船等行为。
入围 “白名单”有什么好处?据业内人士表示,进入“白名单”企业或许可以获得国家政策重点扶持,在融资、信贷等方面享受特殊待遇,国外船东下订单时也会优先考虑与“白名单”企业合作。但是,根据此前工信部发布的船企“白名单”推出的效果看似乎并不理想,据《航运交易公报》此前报道,商业性及政策性银行更多考量的是船企的经营风险、资金流、接船能力、还款来源等。“白名单”只是银行的参考,并不会成为其发放贷款的依据,银行更为关注的是船企“黑名单”。明德重工、舜天船舶、东方海洋工程装备等多家被列入 “白名单”船企就是印证。
因此,工信部此次公布的海工企业“白名单”也许只是为国家和地方的政策支持提供依据,引导社会资源向符合条件的优势企业集中,尤其是银行信贷和政府扶持。
可带来更多接单机会
据业内人士向《航运交易公报》记者表示,“白名单”的出台或许有助于入围企业赢得较多的接单机会,正如“优等生”的机会总是会更多点的。
今年由于油价低迷,整个海工业不景气。据业内资深人士向《航运交易公报》记者表示,中国海工企业今年所接订单量并不多,目前所做的都还是几年前所接的订单。因此,中国海工企业手持订单不会因为今年的接单量低而受很大的影响,令其陷入困境的倒是海工平台的作业率低。由于政治原因,在东海和南海的海工平台作业受到影响,因此导致行业作业率低。从船东的角度来看,海工平台作业率不高,意味着平台接过来也只能闲置,如果停在港口还得交停泊费,这样还不如不接船;从船厂的角度看,船东不接船,则收不到全款(目前造船业的预付款很低,能达到10%算多的,有些甚至只有1%,大部分的钱是在交船的时候交付),从而导致船厂现金流紧缺。据悉,某大型海工企业领导在该企业终于交付一艘平台时曾感慨:“这年头能交付一艘平台真不容易呀”,与此同时,大家都对其纷纷表示祝贺。
符合《海洋工程装备(平台类)行业规范条件》企业公示名单(第一批)
