各省、自治区、直辖市人民政府,国务院各部委、各直属机构:
为贯彻落实党中央、国务院关于加强物流等基础设施网络建设的决策部署,科学推进国家物流枢纽布局和建设,发展改革委、交通运输部会同相关部门研究制定了《国家物流枢纽布局和建设规划》,经国务院同意,现印发你们,请认真贯彻执行。
国家发展改革委 交通运输部
2018年12月24日
国家物流枢纽布局和建设规划
物流枢纽是集中实现货物集散、存储、分拨、转运等多种功能的物流设施群和物流活动组织中心。国家物流枢纽是物流体系的核心基础设施,是辐射区域更广、集聚效应更强、服务功能更优、运行效率更高的综合性物流枢纽,在全国物流网络中发挥关键节点、重要平台和骨干枢纽的作用。为贯彻落实党中央、国务院关于加强物流等基础设施网络建设的决策部署,科学推进国家物流枢纽布局和建设,经国务院同意,制定本规划。
一、规划背景
党的十八大以来,我国物流业实现较快发展,在国民经济中的基础性、战略性、先导性作用显著增强。物流专业设施和交通基础设施网络不断完善,特别是一些地区自发建设形成一批物流枢纽,在促进物流资源集聚、提高物流运行效率、支撑区域产业转型升级等方面发挥了重要作用,为建设国家物流枢纽网络奠定良好基础。
基础设施条件不断完善。截至2017年底,我国铁路、公路营运总里程分别达到12.7万公里和477.3万公里,万吨级以上港口泊位2366个,民用运输机场226个,铁路专用线总里程约1.8万公里。全国营业性通用仓库面积超过10亿平方米,冷库库容约1.2亿立方米,运营、在建和规划的各类物流园区超过1600个。
运行组织效率持续提高。互联网、物联网、大数据、云计算等现代信息技术与物流业发展深度融合,无人机、无人仓、物流机器人、新能源汽车等智能化、绿色化设施设备在物流领域加快推广应用,物流枢纽运行效率显著提高,有力引导和支撑物流业规模化集约化发展,为加快物流转型升级和创新发展注入新的活力。
综合服务能力大幅提升。货物集散转运、仓储配送、装卸搬运、加工集拼等基础服务能力不断增强,与制造、商贸等产业融合发展趋势日益明显,物流要素加速向枢纽聚集,以平台整合、供应链融合为特征的新业态新模式加快发展,交易撮合、金融结算等增值服务功能不断拓展,物流枢纽的价值创造能力进一步增强。
经济支撑带动作用明显。国际陆港、中欧班列枢纽节点等快速发展,跨境电商、同城配送等物流新需求持续增长,物流枢纽的资源聚集效应和产业辐射效应不断显现,对经济增长的带动作用日益增强,有效支撑我国世界第二大经济体和第一大货物贸易国的地位。
但也要看到,与发达国家相比,我国物流枢纽发展还存在一定差距。一是系统规划不足,现有物流枢纽设施大多分散规划、自发建设,骨干组织作用发挥不足,物流枢纽间协同效应不明显,没有形成顺畅便捷的全国性网络。二是空间布局不完善,物流枢纽分布不均衡,西部地区明显滞后,部分地区还存在空白;一些物流枢纽与铁路、港口等交通基础设施以及产业集聚区距离较远,集疏运成本较高。三是资源整合不充分,部分物流枢纽存在同质化竞争、低水平重复建设问题,内部缺乏有效分工,集聚和配置资源要素的作用没有充分发挥。四是发展方式较为粗放,一些已建成物流枢纽经营方式落后、功能单一,无法开展多式联运;有的枢纽盲目扩大占地面积,物流基础设施投入不足,服务质量有待提高。
当前,我国经济已由高速增长阶段转向高质量发展阶段。加快国家物流枢纽网络布局和建设,有利于整合存量物流基础设施资源,更好发挥物流枢纽的规模经济效应,推动物流组织方式变革,提高物流整体运行效率和现代化水平;有利于补齐物流基础设施短板,扩大优质物流服务供给,打造低成本、高效率的全国性物流服务网络,提升实体经济活力和竞争力;有利于更好发挥干线物流通道效能,加快推进要素集聚、资源整合和城乡空间格局与产业布局重塑,促进区域协调发展,培育新的经济增长极;有利于深化国内国际物流体系联动协同,促进生产制造、国际贸易和国际物流深度融合,提高国际供应链整体竞争力,培育国际竞争新优势,加快推动我国产业向全球价值链中高端迈进。
二、总体要求
(一)指导思想。
以习近平新时代中国特色社会主义思想为指导,全面贯彻党的十九大和十九届二中、三中全会精神,牢固树立和贯彻落实新发展理念,按照高质量发展的要求,统筹推进“五位一体”总体布局和协调推进“四个全面”战略布局,坚持以供给侧结构性改革为主线,认真落实党中央、国务院决策部署,推动物流组织模式和行业管理体制机制创新,加快现代信息技术和先进设施设备应用,构建科学合理、功能完备、开放共享、智慧高效、绿色安全的国家物流枢纽网络,打造“通道+枢纽+网络”的物流运行体系,实现物流资源优化配置和物流活动系统化组织,进一步提升物流服务质量,降低全社会物流和交易成本,为优化国家经济空间布局和构建现代化经济体系提供有力支撑。
(二)基本原则。
市场主导、规划引领。遵循市场经济规律和现代物流发展规律,使市场在资源配置中起决定性作用和更好发挥政府作用,通过规划引领和指导,推动物流资源向有市场需求的枢纽进一步集聚,支持和引导具备条件的物流枢纽做大做强,在物流运行体系中发挥骨干作用。
集约整合、融合创新。坚持以存量设施整合提升为主、以增量设施补短板为辅,重点提高现有物流枢纽资源集约利用水平。依托国家物流枢纽加强物流与交通、制造、商贸等产业联动融合,培育行业发展新动能,探索枢纽经济新范式。
统筹兼顾、系统成网。统筹城市经济发展基础和增长潜力,兼顾东中西部地区协调发展,围绕产业发展、区域协调、公共服务、内联外通等需要,科学选址、合理布局、加强联动,加快构建国家物流枢纽网络。
协调衔接、开放共享。加强物流与交通基础设施衔接,提高不同运输方式间货物换装效率,推动信息互联互通、设施协调匹配、设备共享共用,增强国家物流枢纽多式联运功能,提高运行效率和一体化组织水平。
智慧高效、绿色发展。顺应现代物流业发展新趋势,加强现代信息技术和智能化、绿色化装备应用,推进货物运输结构调整,提高资源配置效率,降低能耗和排放水平,打造绿色智慧型国家物流枢纽。
(三)发展目标。
到2020年,通过优化整合、功能提升,布局建设30个左右辐射带动能力较强、现代化运作水平较高、互联衔接紧密的国家物流枢纽,促进区域内和跨区域物流活动组织化、规模化运行,培育形成一批资源整合能力强、运营模式先进的枢纽运营企业,初步建立符合我国国情的枢纽建设运行模式,形成国家物流枢纽网络基本框架。
到2025年,布局建设150个左右国家物流枢纽,枢纽间的分工协作和对接机制更加完善,社会物流运行效率大幅提高,基本形成以国家物流枢纽为核心的现代化物流运行体系,同时随着国家产业结构和空间布局的进一步优化,以及物流降本增效综合措施的持续发力,推动全社会物流总费用与GDP的比率下降至12%左右。
——高效物流运行网络基本形成。以“干线运输+区域分拨”为主要特征的现代化多式联运网络基本建立,全国铁路货运周转量比重提升到30%左右,500公里以上长距离公路运量大幅减少,铁路集装箱运输比重和集装箱铁水联运比重大幅提高,航空货运周转量比重明显提升。
——物流枢纽组织效率大幅提升。多式联运、甩挂运输等先进运输组织方式广泛应用,各种运输方式衔接更加紧密,联运换装转运效率显著提高,集疏运体系更加完善,国家物流枢纽单元化、集装化运输比重超过40%。
——物流综合服务能力显著增强。完善互联互通的枢纽信息网络,国家物流枢纽一体化运作、网络化经营、专业化服务能力进一步提高,与供应链、产业链、价值链深度融合,对实体经济的支撑和促进作用明显增强,枢纽经济效应充分显现。
到2035年,基本形成与现代化经济体系相适应的国家物流枢纽网络,实现与综合交通运输体系顺畅衔接、协同发展,物流规模化、组织化、网络化、智能化水平全面提升,铁路、水运等干线通道能力充分释放,运输结构更加合理。全社会物流总费用与GDP的比率继续显著下降,物流运行效率和效益达到国际先进水平。依托国家物流枢纽,形成一批具有国际影响的枢纽经济增长极,将国家物流枢纽打造成为产业转型升级、区域经济协调发展和国民经济竞争力提升的重要推动力量。
三、合理布局国家物流枢纽,优化基础设施供给结构
(一)国家物流枢纽的类型和功能定位。
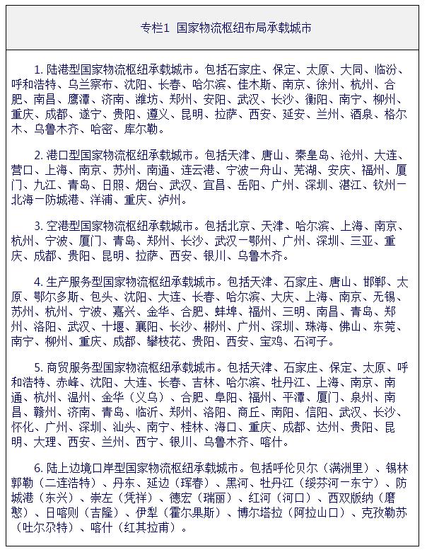
国家物流枢纽分为陆港型、港口型、空港型、生产服务型、商贸服务型、陆上边境口岸型等6种类型。
陆港型。依托铁路、公路等陆路交通运输大通道和场站(物流基地)等,衔接内陆地区干支线运输,主要为保障区域生产生活、优化产业布局、提升区域经济竞争力,提供畅通国内、联通国际的物流组织和区域分拨服务。
港口型。依托沿海、内河港口,对接国内国际航线和港口集疏运网络,实现水陆联运、水水中转有机衔接,主要为港口腹地及其辐射区域提供货物集散、国际中转、转口贸易、保税监管等物流服务和其他增值服务。
空港型。依托航空枢纽机场,主要为空港及其辐射区域提供快捷高效的国内国际航空直运、中转、集散等物流服务和铁空、公空等联运服务。
生产服务型。依托大型厂矿、制造业基地、产业集聚区、农业主产区等,主要为工业、农业生产提供原材料供应、中间产品和产成品储运、分销等一体化的现代供应链服务。
商贸服务型。依托商贸集聚区、大型专业市场、大城市消费市场等,主要为国际国内和区域性商贸活动、城市大规模消费需求提供商品仓储、干支联运、分拨配送等物流服务,以及金融、结算、供应链管理等增值服务。
陆上边境口岸型。依托沿边陆路口岸,对接国内国际物流通道,主要为国际贸易活动提供一体化通关、便捷化过境运输、保税等综合性物流服务,为口岸区域产业、跨境电商等发展提供有力支撑。
(二)国家物流枢纽布局和规划建设要求。
国家物流枢纽基本布局。加强宏观层面的系统布局,依据区域经济总量、产业空间布局、基础设施联通度和人口分布等,统筹考虑国家重大战略实施、区域经济发展、产业结构优化升级等需要,结合“十纵十横”交通运输通道和国内物流大通道基本格局,选择127个具备一定基础条件的城市作为国家物流枢纽承载城市,规划建设212个国家物流枢纽,包括41个陆港型、30个港口型、23个空港型、47个生产服务型、55个商贸服务型和16个陆上边境口岸型国家物流枢纽。

国家物流枢纽规划建设要求。一是区位条件良好。毗邻港口、机场、铁路场站等重要交通基础设施和产业聚集区,与城市中心的距离位于经济合理的物流半径内,并与城市群分工相匹配。二是空间布局集约。以连片集中布局为主,集中设置物流设施,集约利用土地资源。同一国家物流枢纽分散布局的互补功能设施原则上不超过2个。三是存量设施优先。以完善提升已建成物流设施的枢纽功能为主,必要情况下可结合区域经济发展需要适当整合、迁移或新建枢纽设施。四是开放性公共性强。具备提供公共物流服务、引导分散资源有序聚集、推动区域物流集约发展等功能,并在满足区域生产生活物流需求中发挥骨干作用。五是服务功能完善。具备干线运输、区域分拨等功能,以及多式联运转运设施设备和系统集成、互联兼容的公共信息平台等,可根据需要提供通关、保税等国际物流相关服务。六是统筹运营管理。由一家企业或多家企业联合主导国家物流枢纽建设、运营和管理,统筹调配物流服务资源,整合对接物流业务,实行统一的安全作业规范。七是区域协同联动。鼓励同一承载城市内不同类型的国家物流枢纽加强协同或合并建设,增强综合服务功能;支持京津冀、长三角、珠三角等地区的承载城市在城市群内部开展国家物流枢纽合作共建,实现优势互补。
国家物流枢纽培育发展要求。各承载城市要遵循市场规律,尊重市场选择,以市场自发形成的物流枢纽设施和运行体系为基础,对照上述要求,选择基础条件成熟、市场需求旺盛、发展潜力较大的物流枢纽进行重点培育,并可根据市场和产业布局变化情况以及交通基础设施发展情况等进行必要的调整。同时,通过规划引导和政策支持,加强公共服务产品供给,补齐设施短板,规范市场秩序,促进公平竞争。要加强国家物流枢纽与其他物流枢纽的分工协作和有效衔接,两者不排斥、不替代,通过国家物流枢纽的发展带动其他物流枢纽做大做强,打造以国家物流枢纽为骨干,以其他物流枢纽为补充,多层次、立体化、广覆盖的物流枢纽设施体系。
四、整合优化物流枢纽资源,提高物流组织效率
(一)培育协同高效的运营主体。
鼓励和支持具备条件的企业通过战略联盟、资本合作、设施联通、功能联合、平台对接、资源共享等市场化方式打造优势互补、业务协同、利益一致的合作共同体,推进国家物流枢纽设施建设和统筹运营管理,有序推动干线运输、区域分拨、多式联运、仓储服务、跨境物流、城市配送等物流服务资源集聚,引导物流服务企业集群发展,提升物流一体化组织效率。
(二)推动物流设施集约整合。
整合优化存量物流设施。优先利用现有物流园区特别是国家示范物流园区,以及货运场站、铁路物流基地等设施规划建设国家物流枢纽。鼓励通过统筹规划迁建等方式整合铁路专用线、专业化仓储、多式联运转运、区域分拨配送等物流设施及通关、保税等配套设施,推动物流枢纽资源空间集中;对迁建难度较大的分散区块设施,支持通过协同运作和功能匹配实现统一的枢纽功能。支持国家物流枢纽集中承接第三方物流、电子商务、邮政、快递等物流服务的区域分拨和仓储功能,减少物流设施无效低效供给,促进土地等资源集约利用,提升设施综合利用效率。
统筹补齐物流枢纽设施短板。加强物流枢纽设施薄弱地区特别是中西部地区物流软硬件设施建设,支持物流枢纽设施短板突出地区结合产业发展和城市功能定位等,按照适度超前原则高起点规划新建物流枢纽设施,推动国家物流枢纽网络空间结构进一步完善,带动区域经济发展。
(三)增强国家物流枢纽平台支撑能力。
加强综合信息服务平台建设。鼓励和支持国家物流枢纽依托现有资源建设综合信息服务平台,打破物流信息壁垒,推动枢纽内企业、供应链上下游企业信息共享,实现车辆、货物位置及状态等信息实时查询;加强交通、公安、海关、市场监管、气象、邮政等部门公共数据开放共享,为便利企业生产经营和完善物流信用环境提供支撑;加强物流服务安全监管和物流活动的跟踪监测,推动相关企业落实实名登记和信息留存等安全管理制度,实现货物来源可追溯、责任可倒查。依托国家交通运输物流公共信息平台等建立国家物流枢纽间综合信息互联互通机制,促进物流订单、储运业务、货物追踪、支付结算等信息集成共享、高效流动,提高物流供需匹配效率,加强干线运输、支线运输、城市配送的一体化衔接。完善数据交换、数据传输等标准,进一步提升不同枢纽信息系统的兼容性和开放性。
推动物流资源交易平台建设。依托具备条件的国家物流枢纽综合信息服务平台,建设物流资源要素交易平台,开展挂车等运输工具、集装箱、托盘等标准化器具及叉车、正面吊等装卸搬运设备的租赁交易,在制度设计和交易服务等方面加强探索创新,允许交易平台开展水运、航空货运、陆运等运力资源和仓储资源交易,提高各类物流资源的市场化配置效率和循环共用水平。

五、构建国家物流枢纽网络体系,提升物流运行质量
(一)建设国家物流枢纽干线网络体系。
构建国内物流干线通道网络。鼓励国家物流枢纽间协同开展规模化物流业务,建设高质量的干线物流通道网络。重点加快发展枢纽间的铁路干线运输,优化运输组织,构建便捷高效的铁路货运网络。鼓励陆港型、生产服务型枢纽推行大宗货物铁路中长期协议运输,面向腹地企业提供铁路货运班列、点到点货运列车、大宗货物直达列车等多样化铁路运输服务;支持陆港型、港口型、商贸服务型枢纽间开行“钟摆式”铁路货运专线、快运班列,促进货物列车客车化开行,提高铁路运输的稳定性和准时性,优先鼓励依托全国性和区域性铁路物流中心培育发展陆港型枢纽;加密港口型枢纽间的沿海沿江班轮航线网络,提升长江中上游港口码头基础配套水平和货物集散能力;拓展空港型枢纽货运航线网络,扩大全货机服务覆盖范围。完善进出枢纽的配套道路设施建设,提高联运疏解效率。
提升国际物流网络化服务水平。提高国家物流枢纽通关和保税监管能力,支持枢纽结合自身货物流向拓展海运、空运、铁路国际运输线路,密切与全球重要物流枢纽、能源与原材料产地、制造业基地、贸易中心等的合作,为构建“全球采购、全球生产、全球销售”的国际物流服务网络提供支撑。促进国家物流枢纽与中欧班列融合发展,指导枢纽运营主体集中对接中欧班列干线运力资源,加强分散货源组织,提高枢纽国际货运规模化组织水平。充分发挥中欧班列国际铁路合作机制作用,强化国家物流枢纽与国外物流节点的战略合作和业务联系,加强中欧班列回程货源组织,进一步提高运行质量。发挥陆上边境口岸型枢纽的辐射作用,加强与“一带一路”沿线国家口岸相关设施的功能衔接、信息互联,加强单证规则、检验检疫、认证认可、通关报关、安全与应急等方面的国际合作,畅通陆路双向贸易大通道。
(二)依托国家物流枢纽加快多式联运发展。
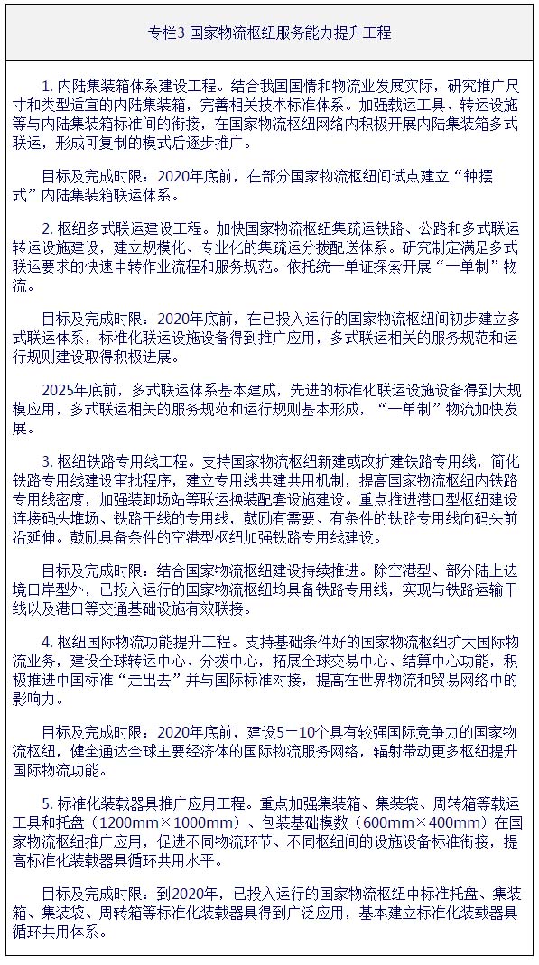
加强干支衔接和组织协同。充分发挥国家物流枢纽的资源集聚和区域辐射作用,依托枢纽网络开发常态化、稳定化、品牌化的“一站式”多式联运服务产品。推动港口型枢纽统筹对接船期、港口装卸作业、堆存仓储安排和干线铁路运输计划。鼓励空港型枢纽开展陆空联运、铁空联运、空空中转,发展“卡车航班”,构建高价值商品的快捷物流服务网络。支持具备条件的国家物流枢纽建立“公共挂车池”,发展甩挂运输,试点开展滚装运输;支持建设多式联运场站和吊装、滚装、平移等快速换装转运设施,加快发展国内国际集装箱公铁联运和海铁联运。
创新标准形成和应用衔接机制。支持和引导国家物流枢纽采用已发布的快递、仓储、冷链、口岸查验等推荐性国家标准和行业标准,严格执行有关规划建设和安全作业标准。研究国家物流枢纽间多式联运转运、装卸场站等物流设施标准,完善货物装载要求、危险品界定等作业规范,加强物流票证单据、服务标准协调对接。充分发挥物流骨干企业作用,通过高频次、规模化、市场化的物流活动,推动多式联运服务、设施设备等标准进一步衔接,重点在水铁、公铁联运以及物流信息共享等领域,探索形成适应枢纽间多式联运发展的市场标准,为制定国家和行业有关标准提供依据。
推广多式联运“一单制”。研究在国家物流枢纽间推行集装箱多式联运电子化统一单证,加强单证信息交换共享,实现“一单制”物流全程可监测、可追溯。加强不同运输方式在货物交接、合同运单、信息共享、责任划分、保险理赔等方面的制度与规范衔接。鼓励企业围绕“一单制”物流创新业务模式,拓展统一单证的金融、贸易、信用等功能,扩大单证应用范围,强化与国际多式联运规则对接,推动“一单制”物流加快发展。
(三)打造高效专业的物流服务网络。
现代供应链。促进国家物流枢纽与区域内相关产业协同联动和深度融合发展,打造以国家物流枢纽为核心的现代供应链。鼓励和引导制造、商贸、物流、金融等企业,依托国家物流枢纽实现上下游各环节资源优化整合和高效组织协同,发展供应链库存管理、生产线物流等新模式,满足敏捷制造、准时生产等精益化生产需要;探索发展以个性化定制、柔性化生产、资源高度共享为特征的虚拟生产、云制造等现代供应链模式,提升全物流链条价值创造能力,实现综合竞争力跃升。
邮政快递物流。推动邮政和快递物流设施与新建国家物流枢纽同步规划、同步建设,完善提升已有物流枢纽的邮件快件分拨处理功能。推动快递专业类物流园区改扩建,积极承接国家物流枢纽功能。提升邮件快件分拨处理智能化、信息化、绿色化水平。鼓励发展航空快递、高铁快递、冷链快递、电商快递、跨境寄递,推动快递物流与供应链、产业链融合发展。支持建设国际邮件互换局(交换站)和国际快件监管中心。
电子商务物流。鼓励和支持国家物流枢纽增强电子商务物流服务功能,发挥干线与区域分拨网络作用,为电商提供覆盖更广、效率更高的专业物流服务,促进农村电子商务物流体系建设,推动农产品“上行”和工业品“下行”双向高效流通,提高电子商务物流服务的时效性、准确性。鼓励国家物流枢纽综合信息服务平台与电子商务物流信息平台对接,推动国家物流枢纽网络与电子商务网络信息互联互通,实现“双网”融合。增强国家物流枢纽在跨境电商通关、保税、结算等方面的功能,提高枢纽支撑电子商务物流一体化服务的能力。
冷链物流。引导冷链物流设施向国家物流枢纽集聚,促进冷链物流规模化发展。鼓励国家物流枢纽高起点建设冷链物流设施,重点发展流通型冷库、立体库等,提高冷链设施供给质量。鼓励企业依托国家物流枢纽建设面向城市消费的低温加工处理中心,开展冷链共同配送、“生鲜电商+冷链宅配”等新模式;大力发展铁路冷藏运输、冷藏集装箱多式联运。依托国家物流枢纽综合信息服务平台,加强全程温度记录和信息追溯,促进消费升级,保障食品质量安全。
大宗商品物流。鼓励粮食、棉花等大宗商品物流嵌入国家物流枢纽服务系统,通过供应链信息协同、集中存储、精细化生产组织等方式,加快资源产地、工业聚集区、贸易口岸的物流组织变革,推动大宗商品物流从以生产企业安排为主的传统模式向以枢纽为载体的集约模式转型,促进枢纽与相关生产企业仓储资源合理配置,进一步降低库存和存货资金占用。发展铁路散粮运输、棉花集装箱运输和能源、矿产品重载运输,推动运输结构调整。
驮背运输。依托国家物流枢纽在具备条件的地区选择适合线路发展驮背运输,充分发挥驮背运输安全可靠、节能环保、运输灵活等优势。加强国家物流枢纽网络的驮背运输组织体系建设,完善与既有铁路、公路运输体系的高效衔接,进一步推动公铁联运发展,促进货物运输“公转铁”。
航空物流。促进国家物流枢纽与机场等航空货运基础设施协同融合发展,加强设施联通和流程对接。依托国家物流枢纽创新航空货运产品体系和业务模式,为集成电路等高端制造业以及生鲜冷链等高附加值产业发展提供高效便捷的物流服务支撑,优化提升航空物流产业链,增强服务实体经济能力。
应急物流。发挥国家物流枢纽网络功能和干线转运能力优势,构建应对突发情况能力强、保障效率和可靠性高的应急物流服务网络。优化存量应急物资储备设施布局,完善枢纽综合信息平台应急功能,提升统一调度、信息共享和运行协调能力。研究制定枢纽应急物流预案,建立制度化的响应机制和协同机制,确保应急物流运行迅速、精准、顺畅。

六、推动国家物流枢纽全面创新,培育物流发展新动能
(一)加强新技术、新装备创新应用。
促进现代信息技术与国家物流枢纽运营管理深度融合,提高在线调度、全流程监测和货物追溯能力。鼓励有条件的国家物流枢纽建设全自动化码头、“无人场站”、智能化仓储等现代物流设施。推广电子化单证,加强自动化控制、决策支持等管理技术以及场内无人驾驶智能卡车、自动导引车、智能穿梭车、智能机器人、无人机等装备在国家物流枢纽内的应用,提升运输、仓储、装卸搬运、分拣、配送等作业效率和管理水平。鼓励发展智能化的多式联运场站、短驳及转运设施,提高铁路和其他运输方式换装效率。加强物流包装物在枢纽间的循环共用和回收利用,推广使用可循环、可折叠、可降解的新型物流设备和材料,鼓励使用新能源汽车等绿色载运工具和装卸机械,配套建设集中式充电站或充电桩,支持节能环保型仓储设施建设,降低能耗和排放水平。
(二)发展物流新业态新模式。
高效响应物流市场新需求。适应产业转型、内需扩大、消费升级带来的物流需求变化,加强国家物流枢纽与腹地生产、流通、贸易等大型企业的无缝对接,提高市场感知能力和响应力。发展集中仓储、共同配送、仓配一体等消费物流新模式,构建以国家物流枢纽为重要支撑的快速送达生活物流圈,满足城乡居民小批量、多批次、个性化、高品质生活物流需求。引导国家物流枢纽系统对接国际物流网络和全球供应链体系,支持中欧班列、跨境电商发展。鼓励大型物流企业依托国家物流枢纽开展工程设备、大宗原材料的国际工程物流服务。
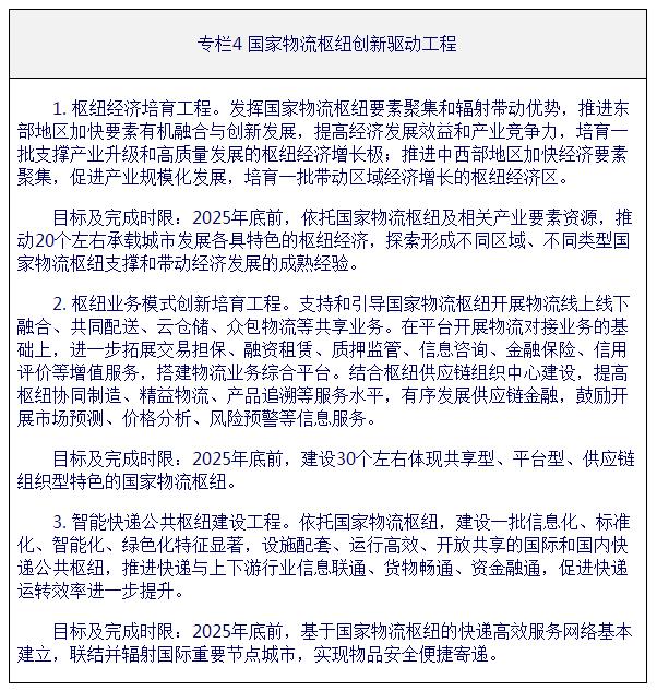
鼓励物流枢纽服务创新。建立国家物流枢纽共享业务模式,通过设施共建、产权共有、利益协同等方式,引导企业根据物流需求变化合理配置仓储、运力等资源。加强基础性、公共性、联运型物流设施建设,强化物流枢纽社会化服务功能,提高设施设备共享共用水平。发展枢纽平台业务模式,将枢纽内分散的物流业务资源向枢纽平台整合,以平台为窗口加强业务资源协作,统一对接上游产业物流需求和下游物流服务供给。拓展枢纽供应链业务模式,发挥国家物流枢纽在区域物流活动中的核心作用,创新枢纽的产业服务功能,依托国家物流枢纽深化产业上下游、区域经济活动的专业化分工合作,推动枢纽向供应链组织中心转变。
(三)打造特色鲜明的枢纽经济。
引导地方统筹城市空间布局和产业发展,充分发挥国家物流枢纽辐射广、成本低、效率高的优势,带动区域农业、制造、商贸等产业集聚发展,打造形成各种要素大聚集、大流通、大交易的枢纽经济,不断提升枢纽的综合竞争优势和规模经济效应。依托陆港型枢纽,加快推进与周边地区要素禀赋相适应的产业规模化发展。依托港口型枢纽,优先推进临港工业、国际贸易、大宗商品交易等产业联动发展。依托空港型枢纽,积极推进高端国际贸易、制造、快递等产业提质升级。依托生产服务型枢纽,着力推进传统制造业供应链组织优化升级,培育现代制造业体系。依托商贸服务型枢纽,重点推进传统商贸向平台化、网络化转型,带动关联产业集群发展壮大。依托陆上边境口岸型枢纽,推进跨境电商、进出口加工等产业聚集发展,打造口岸产业集群。

七、加强政策支持保障,营造良好发展环境
(一)建立完善枢纽建设协调推进和动态调整机制。
充分发挥全国现代物流工作部际联席会议作用,建立国家物流枢纽培育和发展工作协调机制,统筹推进全国物流枢纽布局和规划建设工作。在符合国土空间规划的基础上加强与综合交通运输规划等的衔接。研究制定国家物流枢纽网络建设实施方案,有序推动国家物流枢纽建设。建立国家物流枢纽定期评估和动态调整机制,在规划实施过程中,对由市场自发建设形成且对完善国家和区域物流网络具有重要意义的枢纽和所在城市及时调整纳入规划范围,享受相关政策;对枢纽长期达不到建设要求或无法有效推进枢纽实施的承载城市要及时调出。有关地方要加强部门间的协调,扎实推进相关工作,形成工作合力和政策协同。
(二)优化枢纽培育和发展环境。
持续深化物流领域“放管服”改革,打破阻碍货畅其流的制度藩篱,支持国家物流枢纽的运营企业通过技术创新、模式创新、管理创新等方式提升运营水平,为入驻企业提供优质服务。规范枢纽内物流服务企业的经营行为,严格执行明码标价有关规定,坚决消除乱收费、乱设卡等推高物流费用的“痼疾”。适当下浮枢纽间铁路干线运输收费,适当提高中西部地区铁路运输收费下浮比例。研究内陆地区国家物流枢纽实施陆港启运港退税的可行性。鼓励地方政府在国家物流枢纽统筹设立办事服务机构,支持交通、公安、市场监管、税务、邮政等部门进驻枢纽并开展联合办公。在全国信用信息共享平台和国家企业信用信息公示系统中,完善枢纽物流服务企业信用信息,增强企业信用信息记录和查询服务功能,落实企业失信联合惩戒制度,为国家物流枢纽发展提供良好信用环境。
(三)完善规划和用地支持政策。
对国家物流枢纽范围内的物流仓储、铁路站场、铁路专用线和集疏运铁路、公路等新增建设用地项目,经国务院及有关部门审批、核准、备案的,允许使用预留国家计划;地方相关部门审批、核准、备案的,由各省(区、市)计划重点保障。鼓励通过“先租后让”、“租让结合”等多种方式供应土地。对因建设国家物流枢纽需调整有关规划的,要积极予以支持。利用国家物流枢纽中的铁路划拨用地用于物流相关设施建设,从事长期租赁等物流经营活动的,可在五年内实行继续按原用途和土地权利类型使用土地的过渡期政策,期满及涉及转让需办理相关用地手续的,可按新用途、新权利类型和市场价格以协议方式办理。加强国家物流枢纽空间布局与城市功能提升的衔接,确保枢纽用地规模、土地性质和空间位置长期稳定。研究制定合理的枢纽容积率下限,提高土地资源利用效率。
(四)加大投资和金融支持力度。
中央和地方财政资金利用现有渠道积极支持枢纽相关设施建设。研究设立国家物流枢纽中央预算内投资专项,重点支持国家物流枢纽铁路专用线、多式联运转运设施、公共信息平台以及内部道路等公益性较强的基础设施建设,适当提高中西部地区枢纽资金支持比例。中央财政投资支持的国家物流枢纽项目需签订承诺书,如改变项目土地的物流用途等,须连本带息退还中央财政资金。引导商业金融机构在风险可控、商业可持续条件下,积极支持国家物流枢纽设施建设。支持符合条件的国家物流枢纽运营主体通过发行公司债券、非金融企业债务融资工具、企业债券和上市等多种方式拓宽融资渠道。按照市场化运作原则,支持大型物流企业或金融机构等设立物流产业发展投资基金,鼓励包括民企、外企在内的各类社会资本共同参与国家物流枢纽规划建设和运营。
(五)加强规划组织实施。
各地区、各部门要按照职责分工,完善细化相关配套政策措施,认真落实规划各项工作任务。各省级发展改革部门要会同交通运输等部门,根据本规划和相关工作方案要求,指导承载城市结合城市总体规划和本地区实际编制具体方案,并对照有关要求和重点任务,积极推进枢纽规划建设。已编制物流业发展规划的城市,应结合国家物流枢纽布局,对原有规划进行调整修编;尚未编制物流业发展规划的城市,按照本规划要求结合实际尽快统筹编制相关规划。国家物流枢纽运营主体要完善统计制度,加强数据收集和分析,定期报送相关运营情况。国家发展改革委、交通运输部要会同有关部门加强统筹协调和工作指导,及时协调解决规划实施中存在的问题,重大问题及时向国务院报告。
电子版下载:
国家物流枢纽布局和建设规划.doc