港口圈达摩院 2017年6月10日,辽宁省政府与招商局集团签署《港口合作框架协议》,双方将合作建立辽宁港口统一运营平台,以大连港集团和营口港集团为基础,招商局集团主导运营,标志着辽宁省港口整合正式拉开序幕,作为国内最早提出港口整合的省份,最终以招商局集团为主导整合的结果出现。依据框架协议,辽宁省政府与招商局集团双方将合作建立辽宁港口统一经营平台,以大连港集团、营口港集团为基础,以市场化方式设立辽宁港口集团,实现辽宁沿海港口经营主体一体化;同时,辽宁省政府支持招商局集团在投资控股辽宁港口集团的前提下,进一步整合省内其他港口经营主体;争取在2017年年底前完成辽宁港口集团的设立和混合所有制改革,在2018年年底前完成对省内其他港口经营主体的整合。
2016年,辽宁全省沿海港口货物吞吐量累计完成10.9亿吨,同比增4%,居全国第四位(排在江苏、广东、浙江和山东之后);集装箱吞吐量累计完成1879.7万标箱,同比增长2.3%,居全国第五位(排在广东、上海、山东和浙江之后)。打开辽宁省地图(见图1),辽东半岛从北至南沿海港口分布为:丹东港、大连港、营口港、盘锦港、锦州港和葫芦岛港等6个市级的港口。

▲图1:辽宁省沿海港口分布图
虽然辽宁省拥有6个沿海港口,但是目前在运营码头业务的地方国有港口集团仅有大连港集团、营口港务集团(盘锦港集团为营口港务集团全资子公司)2家。丹东港集团为中外合资公司,国有资产仅持有20%股份;锦州港股份为上市公司,第一大股东为大连港集团;葫芦岛港有两个港口集团经营,葫芦岛港集团为宏运集团二级子公司(私企),经营葫芦岛港柳条沟港区,绥中港集团第一大股东为营口市国资委,经营绥中港区,由营口港务集团经营管理。见表1。

▲表1:2016年辽宁省各沿海港口吞吐量汇总
注:数据来源于中国港口协会及各市2016年统计公报
一、辽宁省港口的特点:港口业务相对分明、海铁联运发展迅速
相比国内其他省份港口, 辽宁省港口主要特点有:1、港口业务相对分明,比如大连港,以外贸集装箱、滚装汽车、粮食、油品业务为主,营口港以内贸集装箱,粮食、有色金属等业务为主;2、海铁联运发展迅速,目前大连港、营口港、丹东港均有进港铁路,葫芦岛港的进港铁路也在建,2016年大连港和营口港的海铁联运量达40.6万标箱和52.6万标箱,分别占总吞吐量的4.23%和8.62%,远远高于国内其他港口海铁联运量的占比。
(一)大连港集团
大连港以大连湾、大窑湾港区为主形成各具特色的大型专业化的枢纽港区。以大窑湾集装箱港区核心,鲇鱼湾港区、大孤山散矿中转港区、北良港区、和尚岛港区为辅助支撑(见表2)。2016年大连港完成货物吞吐量4.4亿吨,集装箱吞吐量958万标箱。

▲表2:大连港集团控(参)股码头情况汇总
注:1、大连港集团持有大连港股份41.18%股权,为第一大股东,大连港集装箱发展有限公司为大连港股份全资子公司,大连港集装箱发展有限公司控(参)股码头有:大连集装箱码头有限公司、大连国际集装箱码头有限公司、大连港湾集装箱码头有限公司、大连大港中海集装箱码头有限公司、秦皇岛港新港湾集装箱码头有限公司和锦州新时代集装箱码头有限公司。
2、大连港集团财务数据来源于上海清算所网站。
2016年大连港集团营业收入187.57亿元人民币(其中大连港股份营业收入128.14亿元),同比增长31.8%;净利润为6.38亿元(大连港股份净利润5.31亿元),同比下降23.5%。截止2016年底,大连港集团总资产达1028.13亿元(大连港股份总资产319亿元),净资产为489.32亿元(大连港股份净资产为177.7亿元),负债率为52.41%。
(二)营口港务集团
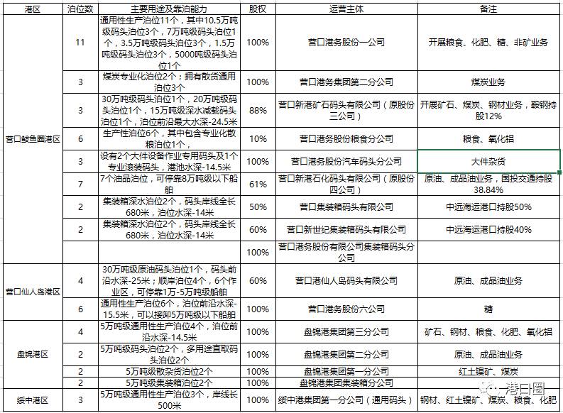
营口港地处辽宁沿海经济带和沈阳经济区,是东北及内蒙古东部地区最近的出海港。现辖营口港区、鲅鱼圈区、仙人岛港区、盘锦港区和缓中港区等5个港区,陆域面积80多平方公里,共有9类专用码头、80多个生产泊位,最大泊位和航道为30万吨级(见表3)。2016年,营口港完成货物吞吐量3.5亿吨,集装箱吞吐量610万标箱。

▲表3:营口港务集团控(参)股码头情况汇总
注:1、营口港务集团持有营口港股份78.29%的股份。
2、营口港务集团财务数据来源于大公国际资信评估有限公司。
2016年营口港务集团完成营业收入80.47亿元(其中营口港股份营业收入为36.65亿元),同比下降5.4%; 2016年净利润为4.03亿元(其中营口港股份净利润为4.91亿元),同比增长19.58%;截止2016年底,营口港务集团总资产为1086亿元(其中营口港股份总资产为165.7亿元),净资产为347.9亿元(其中营口港股份总资产为104.18亿元),负债率为67.97%。
(三)丹东港集团
丹东港现辖大东港区、浪头港区等港区,共有码头泊位41个,其中万吨级以上深水泊位22个(见表4)。2016年丹东港货物吞吐量为1.58亿吨,集装箱吞吐量192万标箱。

▲表4:丹东港集团控(参)股码头情况汇总
注:1、丹东港集团财务数据来源于大公国际资信评估有限公司。
2016年丹东港集团完成营业收入64.8亿元;同比增长17.2%,净利润为12亿元,同比下降17.75%;截止2016底,丹东港集团总资产为552.02亿元,净资产为131.85亿元,负债率为76.11%。
(四)锦州港股份
锦州港位于中国渤海西北部,锦州港已发展成为以石油、煤炭、粮食等大宗散货和集装箱运输为主,内外贸结合、工商运并举的多功能、综合性港口。锦州港股份现有泊位 24个。其中包括1个25万吨级油泊位、5个10万吨级散杂货泊位、4个10万吨级集装箱泊位,岸线总长6478米。港口目前最大可停靠 15万吨级油轮和 10万吨级杂货轮。2016年完成货物吞吐量8950万吨,集装箱吞吐量83万标箱。2016年营业收入25.53亿元,净利润为5.55亿元,总资产122.38亿元,净资产为58.99%,负债率为51.8%,大连港集团为锦州港股份第一大股东,持股19.08%。
(五)葫芦岛港
葫芦岛港共有生产性泊位15个,设计年通过能力2752万吨,主要分布在柳条沟港区(葫芦岛港集团经营,见表5)和绥中港区(绥中港集团经营和相关电厂码头以及原油码头),柳条沟港区散杂货泊位5个,油品泊位2个,绥中港区中海油绥中36-1油气分离厂专用码头油品泊位3个,绥中电厂煤炭专用码头泊位2个,绥中港集团通用码头泊位3个。2016年葫芦岛港完成吞吐量2453万吨。

▲表5:葫芦岛集团控(参)股码头情况汇总
注:1、葫芦岛港集团为宏运集团二级子公司,持股81.81%。
2、绥中港集团为营口国资委控股子公司,由营口港务集团经营。
二、辽宁省各港口集团关联度剖析
(一)各港口关联度高,交叉性较强
虽然辽宁省有6个市级港口集团,但是大港口集团实际为大连港集团、营口港务集团和丹东港集团三个(见图1),大连港集团持股锦州港股份19.08%股权,为第一大股东,营口港务集团全资拥有盘锦港集团,绥中港集团是营口国资委控股子公司,并委托营口港务集团经营,丹东港集团是中外合资企业,葫芦岛港集团是宏运集团二级子公司,仅运营葫芦岛港柳条沟港区的7个泊位,港口资产较小。故实际上辽宁省港口竞争实际为大连港、营口港和丹东港的竞争(三港的总资产均超500亿),从地理位置上看,三港距离相对较远,货源腹地竞争没有珠三角港口,长三角港口的竞争激烈。

▲图1:辽宁省各港口集团的关联图
(二)港口盈利水平,丹东港集团略胜一筹
就集团资产而言,大连港集团和营口港集团均过千亿,就盈利水平而言,丹东港集团略胜一筹(见表6),港口装卸收入超过锦州港、接近营口港(单吨装卸收入超过20元,国内只有少数港口可以做到,如青岛港、上海港);就负债率而言,丹东港集团超过76%,负债率最高。

▲表6:辽宁省沿海港口集团码头板块盈利情况汇总
注:财务数据来源于大公国际评估公司、上海清算所网站、上市公司年报
(三)非港口资产超过港口资产 降低港口集团收益率
大连港集团总资产达1028亿元,其中大连港股份(主要为码头资产)总资产仅为319亿元,港口资产仅占31%;营口港务集团总资产达1086亿元,其中营口港股份(主要为码头资产)总资产为319亿元166亿元,港口资产仅占15%;丹东港集团总资产为552亿元,预计码头总资产为100亿元左右,港口资产仅占18%。均未超过50%。
三、对招商局集团主导辽宁港口整合的一些思考
辽宁省港口整合是在东北经济陷入负增长的经济的大环境下,引入招商局主导辽宁省港口整合,振兴东北经济是切合中央对东北经济发展思路,辽宁省政府引入强势资本的招商局集团坐镇,将在一定程度上推动辽宁港口整合消除弱省级政府的影响。不同于浙江、江苏的港口整合涉及诸多未上市资源,辽宁此次整合涉及的上市公司较多,招商局集团进入后,也有利于开展与整合相关的资本运作。
但是由于辽宁省各港口集团非港口资产明显超过港口资产,如何剥离非港口资产,实现港口资产整合,是一道需解决的难题。根据辽宁省政府与招商局集团协议,招商局集团在投资控股辽宁港口集团的前提下,将主导辽宁港口集团的经营管理;招商局集团将充分利用其在商业模式设计、业务重组、资本运作等方面的资源和优势,推进辽宁港口集团所辖港口的业务重组和架构优化调整,全面提升港口协作发展,提升国际竞争力,并以辽宁港口集团为核心企业,推动航运中心及相关产业发展。
从协议内容上分析,招商局集团在整合辽宁港口过程,势必将港口资产,港口配套资产,非港口资产进行分类,港口资产划入招商局港口,港口配套资产划入招商工业集团等临港产业集团,非港口资产(如酒店等)预计将进行拍卖,同时,招商局集团预计将前港—中区—后城的发展模式,会进一步优化辽宁省沿海港口的产业,最终起到振兴东北经济的发展目标。