行业新闻
LNG燃料船即将开启“航海大时代”
发布时间:2016-09-19 15:25:00      

随着全球环保规范的增多以及排放标准的日益收紧,LNG凭借成本优势和不断健全的供应链及相关基础设施,使其有望成为全球航运业的常用燃料之一。 目前,由国际海事组织(IMO)主导的国际社会治理船舶污染的工作正在稳步推进中。其中,船舶硫氧化物(SOX)排放限制规定将于2020年开始实施,这将促使船舶采用新的技术和设备降低污染物排放量,以适应IMO出台的新标准。业内人士认为,液化天然气(LNG)动力船、双燃料船将成为达标的先行者,大量LNG动力船和双燃料船将在2020年前后进入市场,后续订造量也将不断增多。 即将于2017年1月1日正式生效的《国际船舶使用气体或其他低闪点燃料安全规则》 (IGF规则)表明了液化天然气(LNG)和其他低闪点燃料成为船用燃料步伐的加快,监管者的注意力开始转向确保此类燃料的安全使用。 IGF规则的实施将积极推动和加快LNG动力船的健康发展。

2014年英国劳氏船级社对LNG加注基础设施进行了一个调查。调查涉及到22个港口,其中15个欧洲港口、4个北美港口和2个亚洲港口。调查结果显示,64%的港口有意愿主动为使用LNG燃料提供必要的基础设施。目前已经或有计划为近海/内河航运提供LNG加注基础设施的港口有59%。2011年,国际港口协会发布了开发“港口LNG加注导则”的计划,55%的港口参与了该项目,而2011年的一项调查显示,当时仅7%的港口参与了该项目,表明港口对LNG加注的关注度大幅上升。关于时间计划表,76%的港口认为1~5年时间里会在自已的港口开始LNG燃料加注操作,24%的港口认为5~10年内可以开始。

为了积极应对即将到来的LNG燃料船“航海大时代”,各国及行业企业已摩拳擦掌,开始着手准备。

韩国:组建LNG加注协会,支持LNG加注行业发展

目前,韩国已将LNG加注船和相关设备产业列为新产业。2012年5月,由韩国天然气公社主导的LNG加注组织成立;2015年7月,为抢占并稳固LNG加注市场,韩国产业资源通商部会同韩国造船、海运和能源三大领域里的主要企业联手创立“韩国LNG Bunkering产业协会”,其中会员企业包括三大造船企业——现代重工、三星重工和大宇造船海洋。协会表示,为适应国际船舶环保减排的新标准,以LNG为燃料和双燃料的大型商船数量将不断增加,因此,海上LNG加注专用穿梭船将成为一个新兴市场板块。面对蓝海市场,韩国相关企业必须联合起来,紧跟船舶市场发展的脚步。韩国船企在LNG船和液化石油气(LPG)船建造领域有近20年的技术经验积累,在LNG存储舱技术研发和建造方面也取得了新成果,并进入了商用化试用阶段,自主研发的配套物资和设备也推陈出新,因此,韩国船企将充分利用成熟的技术,在开发和建造LNG加注专用穿梭船方面大展拳脚。韩国产业银行最近发表的一份有关LNG加注市场的研究报告认为,应加快制定标准的工作,为今后参与激烈的市场竞争做足准备。

新加坡:积极谋划亚洲LNG加注枢纽中心

新加坡港作为全球船舶补给的主要港口之一,也在投资建设LNG码头及相关基础设施项目。新加坡与全球大型石油公司建立密切的合作关系,并希望以此为基础,将新加坡港建设成为亚洲LNG加注市场的中心枢纽。2016年年初,新加坡海事及港务管理局(MPA)已向当地 Pavilion Gas Pte以及由BG集团与吉宝岸外与海事(Keppel Offshore& Marine)组建的合资公司颁发了LNG加注许可证,预计这两家公司将从2017年起为新加坡提供相关服务。该局还与鹿特丹港、安特卫普港务局以及泽布吕赫港签署了谅解备忘录,使这类标准及程序得到协调统一。MPA还透露,将提供120万新币(约合840万美元)的资金,用以打造6艘LNG加注船。

日本:启动LNG加注可行研究,建设日本LNG加注枢纽

2016年6月,日本政府在横滨港推出了LNG加注可行性研究,这是日本关于LNG加注设备发展研究的第一个项目。该项目由日本国土资源部门、基础设施部门、交通运输部门和旅游观光部门合作研发,意为协调该地区其他环保先进港口,将横滨港建设成为日本LNG加注枢纽。该项目的主要参与企业有:东京燃气集团、日本邮船、横滨川崎国际港务集团(YKIP)等,筹建了横滨港LNG加注设备研究的筹划指导委员会。第一次会议已于6月9日召开,目的是制定今年年底前的设施发展计划。

欧盟、美洲:建设基础设施,推动LNG燃料船发展

欧盟大力倡导船舶采用低排放的LNG燃料,重视与LNG动力船相关的配套设施。 2014年9月,欧盟内部通过了一项法案,决定在欧盟成员国的139座港口内投资建设LNG加注船需要的配套设施。 挪威近海港口往来的船舶几乎都采用LNG为主燃料,卑尔根和奥斯陆等城市港口都在建设LNG加注设施。

在北欧,目前约有50艘LNG燃料船已投入运营,其中大部分是渡船、旅游船和海工船舶。鹿特丹、安特卫普、汉堡以及波罗的海的港口均是船舶使用LNG燃料的积极推动者,其次是北美,五大湖区域设置了许多天然气基础设施。

不仅如此,鉴于LNG燃料船舶良好的发展前景,欧盟计划加快LNG加气站的布局。根据欧盟推出的“清洁能源发展战略”,拟投资210亿欧元,确保在2020年前所有T-ENT港口具备LNG加注服务能力,2025年前欧洲所有内河港口具备LNG加注能力。同时欧盟在该战略中将LNG加注标准及加注站设计标准的研发列为重点工作。

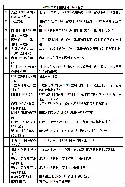
据一份资料显示,鹿特丹港对2020年可能开展的各种LNG服务预测如下:

 

中国:起步晚,发展快

中国作为后进者,在LNG燃料船及加注方面,虽然起步晚,但发展非常快。目前,国内LNG动力船、加注趸船、加注船的法规和规范均已出台,基本涵盖了LNG水上应用价值链。今年年底前还将有利好政策陆续出台,涉及内河及沿海LNG加注和接卸、内河LNG动力船和运输船、财政补贴等。据第四届中国国际LNG燃料与加注大会(LNGFB 2016)组委会透露,2017年将是国内水上LNG应用全面发展的重要时机。相关产业政策的完善,财政补贴的支持,《珠三角、长三角、环渤海(京津冀)水域船舶排放控制区实施方案》等更严厉的环保措施的实施都将极大地推动LNG动力船和加注行业的发展。

SEA/LNG大联盟

2016年7月成立,联盟由国际知名船东、船厂、船级社、设备制造商、港口运营商和能源巨头联合组建,联盟旨在通过合作打破LNG船用燃料全球推广应用面临的障碍,提高船运业的整体环保表现。前期成员包括嘉年华集团、DNV GL船级社、ENGIE公司、ENN集团、GE船舶、GTT公司、劳氏船级社、三菱重工、日本邮船、鹿特丹港、Qatargas公司、壳牌下游、Tote公司和瓦锡兰公司,它们将在人力资源、数据分析和专业知识等方面共享,以支援和加速LNG燃料在船舶行业的应用。主要区域包括在世界各主要港口支援发展LNG燃料加注,培训和教育企业股东们了解使用LNG燃料的风险和机遇,推动全球制定更清洁的航运燃料法规等。

Gas4Sea 联盟

ENGIE集团、三菱商事和日本邮船于2014年就开拓LNG燃料供给服务达成了一份合作框架协议。“Gas4Sea”品牌结合了日本邮船的海运经验以及ENGIE集团和三菱商事的LNG供给组合和港口渠道,将为全球航运业客户提供更清洁、可靠、安全和经济的服务。三者将于2016年第四季度开始运营,率先使用的是业内第一艘5000立方储能的特定用途LNG燃料供给船,其设计能最大范围地满足各类客户的需求,能在比利时的泽布吕赫港以及周边港口为船舶供给燃料。

“第四届中国国际LNG燃料及加注大会暨展览会(LNGFB 2016)”将于10月19-20日在上海举办,将有来自政府主管部门、行业研究机构、船东、投资者、新技术等LNG上下游产业链的100余家企业200多位参会代表,共商产业现状和未来发展。会议同期举办“GTI首期LNG燃料船中国培训班(LNG Training 2016)”,参与培训的人员将获得由美国燃气技术研究院(Gas Technology Institute,GTI)颁发的培训证书。

 

更多会议及培训信息,敬请联系:

中国工业气体工业协会液化天然气分会

何萍 女士 182 2131 6705  021-6293 2032   helen_lng@163.com

 

东方尚能咨询机构 

刘浩 先生 136 6103 0832  010-5863 4346  liuhao@topcoevents.com

 

大会官网:www.chinalngshipping.com/lngfb/cn

你知道你的Internet Explorer是过时了吗?

为了得到我们网站最好的体验效果,我们建议您升级到最新版本的Internet Explorer或选择另一个web浏览器.一个列表最流行的web浏览器在下面可以找到.