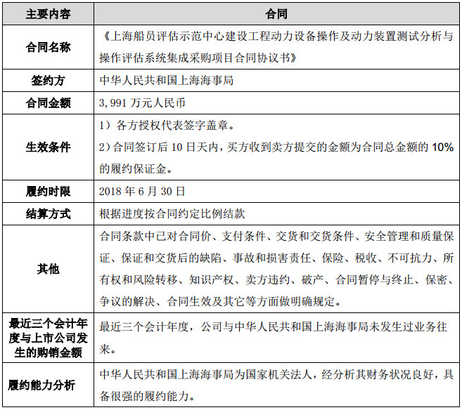
航运界 17日消息,上海佳豪船舶工程设计股份有限公司与中华人民共和国上海海事局签订了《上海船员评估示范中心建设工程动力设备操作及动力装置测试分析与操作评估系统集成采购项目合同协议书》,其合同金额为 3,991 万元人民币。
据了解,此次中标的金额收入,占到上海佳豪2014年度营业收入的4.71%,根据项目进度,预计将对公司2016年、2017年、2018年的经营业绩产生积极作用。

上海佳豪(300008)自2015年9月11日复牌后,其公司股票一路强势高开高走。
上海佳豪2015年前三季报营业收入为8.06亿元,同比增72.62%;归属上市股东净利润3416.8万元,同比减1.59%。
同时该公司还透露其转型发展主要源于两大驱动力:一是进军品领域,开拓海洋防务装备业务,二是抓住水运行业绿色转型升级带来的船用清洁能源(天然气)的发展机遇,努力构建水陆一体的天然气供应网络;同时以船舶与海洋工程设计为中心的综合技术服务仍然是上海佳豪的核心业务。