21世纪经济报道 安全“新产能”,事关安全,不容含糊。
由于近期天津出现的爆炸事故,举国伤痛。痛定思痛,安全生产,理应再度成为我们关注的重要领域。其中,包括各个开发区、港口类企业,围绕危险品开展的化工产品的产销和运输,以及与普通民众安全休戚相关的安防、消防等领域。
这些课题,对于资本市场,乃至整个经济转型中新产能格局的形成,都分外重要。
“公司规定,对于采访必须到公司来,否则不接受任何形式的采访要求。”
8月17日,营口港(600317.SH)证券部一位工作人员拒绝了21世纪经济报道记者关于“危险品仓储情况的电话采访要求”,在天津港的危险品仓库发生爆炸事故之后,港口类上市公司对待媒体采访变得愈加谨慎。
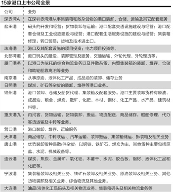
21世纪经济报道记者统计数据发现,A股市场中港口类上市公司共计15家。它们的安全仓储问题一时间成为市场关注的热点。
除去大连港(601880.SH)等几家上市公司证券部电话无人接听之外,记者8月17日对其中大部分上市公司进行了电话采访。
根据记者了解到的情况,液体化工品的装卸、仓储,在接受采访的上市公司中多数存在,只是或多或少的问题,安全检查与操作目前已经成为这些上市公司重点主抓的工作。
占比五成左右
在上述15家港口类企业中,存在“液体化工品”业务的基本占比一半左右。
一般来说,液体化工产品装卸业务与原油装卸业务有着类似的业务流程,主要差别在于液体化工产品的品种更繁多、货物特性更多样、安全性和环保要求更高。一旦安全管理不到位,同样会发生不可预测的后果。
尽管营口港不愿意接受采访,但是21世纪经济报道记者在其控股股东营口港务集团有限公司官网上看到,营口港第四分公司具有“油品及液体化工装卸业务”。
营口港2014年年报中亦显示,“公司目前的泊位中,既有集装箱、汽车、煤炭、散粮、矿石、成品油及液体化工品等专业性码头,又有散杂货泊位和多用途泊位”。
在营口港2014年公司债券募集说明书中,主要业务显示为“港口装卸、堆存和运输服务,经营的散杂货种主要有金属矿石、钢铁、石油天然气及制品、煤炭及制品、粮食、非金属矿石等;专业化货种有集装箱、成品油及液体化工业务。”
和营口港同样选择谨慎对待媒体采访的还有宁波港(601018.SH),其证券部一位工作人员对于21世纪经济报道记者的采访选择了回避,“我们只对投资者关系负责,其他事情去宣传部了解。”
实际上,宁波的液体化工产品装卸业务还是比较多的。
宁波港招股书显示,公司开展液体化工产品的装卸业务,主要包括对二甲苯、乙二醇、苯乙烯等一百多种化工产品,主要向液体化工产品货主以及从事液体化工产品进口的船公司提供液体化工产品装卸服务。
其中,宁波港的装卸液体化工产品主要为宁波市化学工业区配套服务。浙江省内化工企业如巨化股份(600160.SH)和宁波本地主要石化企业如宁波乐金甬兴化工有限公司和宁波和桥化工有限公司等通过宁波港进出口液体化工原料。
大连港“主要从事原油、成品油、液体化工产品的装卸、储存业务”。此前,2010年7月16日,大连中石油国际储运有限公司(大连港持股20%的联营公司)原油罐区输油管道发生爆炸,造成原油泄漏并引起火灾,所幸的是事故未造成人员伤亡。
和大连港的业务类似,南京港(002040.SZ)证券办一位人士告诉21世纪经济报道记者,液体化工品中难免存在易燃物品,或者叫危险品,“但我们公司定期都有安全检查,不会出现天津爆炸案中的情况。”
资料显示,南京港“主要从事原油、液体化工产品、成品油的装卸、储存业务”,其IPO的募投项目之一“南京新生圩液体化工码头储运工程”装卸的物料就是化工危险品。
A股市场中,除去液体化工品的装卸存储之外,还有部分港口上市公司的主要业务是干散货,发生“天津港爆炸事故”中出现的“金属钠遇水爆炸”情况概率较低。
同样位于江苏的另一家港口上市公司——连云港(601008.SH)证券办一位工作人员告诉21世纪经济报道记者,公司装卸服务的货种主要是干散货集装箱,“液体化工品、危险品都很少,占公司业务收入的比例很小。”
连云港的招股说明书显示,其主要装卸服务的货种包括“煤炭、焦炭、金属矿、氧化铝、木薯干、水泥、胶合板、钢材、液体化工品和化肥等”。
“我们也几乎没有什么危险品业务。”唐山港(6010000.SH)证券部一位人士告诉21世纪经济报道记者,在其招股书上,“公司经营的优势装卸货种是散/件杂货:以钢铁、铁矿石、煤炭为主,其他货种主要包括原盐、水泥、机械设备等。”
财险成保障

在此次“天津港爆炸事故”发生之后,对于上市公司的安全预防,以及事件发生后采取什么措施处理能将损失降到最低,也成为投资者关注的焦点。
实际上,在21世纪经济报道记者的此次调查采访中,15家港口类上市公司都存在各种形式的安全部门,如宁波港叫“安全环卫部”,其职能就是“安全生产监督管理;安全生产教育;重大事故调查、处理”;唐山港叫“安全质量环保部”,专门负责企业的“安全生产管理、安全事故管理、质量体系、过程质量管理、环保管理”……
“公司作业涉及危险货物的码头还进行两年一次的安全现状评价。”一家不愿透露姓名的港口上市公司人士告诉21世纪经济报道记者,除去例行检查,“应对突发事件,我们还配置报警及防护设备用于危险货物装卸及储存的现场监护,确保危险品的安全。”
例如,“天津港爆炸事故”中的金属钠,按照上述人士介绍,“装卸前必须了解金属钠的性质,检查装卸搬运的工具是否牢固,不牢固的应予以更换或修理,防止脱落后产生撞击。在运输时必须用密闭的运输工具,严防水进入包装桶内。一旦出现危险情况,上述人士表示现场工作人员一般都配备自给式呼吸器和防化服,“声光报警器也会第一时间报警,为我们赢得更快的抢救时间。”
同时,港口类上市公司的保险情况也备受关注。
国金证券研究报告显示,“天津港爆炸事故”对于财产险的影响更大,理赔主要涉及企财险、货运险、家财险、车险、意外险、责任险等。爆炸区受损的企业办公楼、厂房、机械设备将由企财险赔付,而在附近仓储的雷诺、大众、捷豹路虎等进口新车,数千辆被烧毁或损坏,将由企财险或货运险理赔。
据系,中国保险行业的老三家人民保险、太平洋保险、平安保险,在天津爆炸中均有较大保单需要兑付,进口新车的保险主要是人民保险、苏黎士保险、阳光保险和渤海保险赔保。
宁波港招股书显示,公司制定和实施了各类与码头设施、运营及设备有关的保险政策,符合我国的港口行业惯例。这些政策包括财产综合险(保险责任范围为突发性事故和自然灾害造成的损害)以及具体机器损害险(保险责任范围为机器故障造成的损害)。
南京港也是对公司的生产设施进行了财产保险,在一位券商研究员看来,“财险基本上是港口企业的标配,肯定都是有的,只是多少的问题。”
他也告诉记者,在此次爆炸之后,“一些董秘告诉我,部分公司都进行了突击安全检查,不仅仅是港口公司,还包括存储物流的企业。”
在采访中,部分港口类上市公司也向21世纪经济报道记者表示,在“天津港爆炸事故”后,地方监管机构均要求排查港口存储仓库是否存在安全隐患,有的即将准备检查。
8月17日,除去停牌的南京港与深赤湾A(000022.SZ)之外,其余13家港口类上市公司仅天津港一家下跌,其中厦门港务(000905.SZ)与大连港双双涨停,日照港以单日上涨9.07%报收9.38元。涨幅超过5%以上的还有珠海港(000507.SZ)与锦州港(600190.SH)。